Suggested Ethical Decision-Making Framework
There are many approaches to ethical decision making. Some frameworks use specific ethical lenses based on philosophy to rationalize the most ethical outcome. Others look at the morality of the ethical issue and attempt to determine the morally correct outcome (Johansen & Harris, 2000). Both approaches are important to develop ethical thinking, and within a science classroom setting both provide methods of engaging in debate and discussion. While there are several frameworks for ethical decision making such as the 7-step framework by CITI and Santosuosso’s 10 step model (see additional resources), we suggest the following ABCDE framework model proposed by Johansen and Harris, 2000, as the most approachable for practical purposes in a laboratory environment. Although all the material in this OER can be completed without engaging with either framework, students will benefit from having specific steps to complete as they work through the ethical issues presented in this OER.
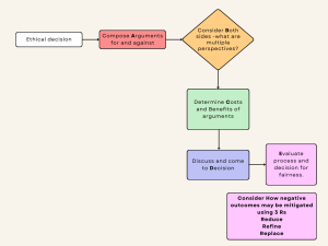
ABCDE Framework (Johansen and Harris, 2000)

The first suggested framework is known as the ABCDE framework. It can be applied by individual students to facilitate consideration of multiple perspectives, or in groups to encourage group discussion and debate (Johansen & Harris, 2000). It can be very beneficial for students to work in groups so they can be exposed to more points of view and ways of thinking. The framework should be implemented as follows:
- Argument – Students will create simple arguments for and against each side of an ethical question. This impels students to determine their own positions and rationale behind their decisions. As part of the purpose of this OER is to encourage students to think for themselves instead of looking to a mentor for instruction, this step can help students begin to develop not only their own practices when conducting ethically minded science but also build confidence in their own decisions.
- Both sides – Using the arguments developed in step 1, students will ensure that their arguments have two or more sides that could be considered. Sometimes ethical dilemmas can be a matter of perspective or motivation. It is important for students to understand that their perspective is not the only one, and that their lens they apply may narrow the field of view. To fully understand a situation, one must be aware of other viewpoints.
- Costs and benefits – Based on their work in the first two steps, students will examine the costs and benefits of their perspective and/or arguments for and against a particular action or decision. Analyzing the costs and benefits will help students learn to make realistic statements that they can reinforce logically. Additionally, when working in groups, students may find that their group members think of different costs and benefits than they do. It is also useful to ask students to use the perspectives identified above to research proposed costs and benefits. Students can ask questions such as who benefits or does not benefit from a decision, or when a scientific discovery succeeds or fails? Do the costs incurred outweigh the benefits? Who decides, and how?
- Decision – In this step, students will try to decide which of their arguments is the most ethical. When working in groups, they may not come to a unanimous decision. In fact, this may be very beneficial as it reflects the reality of ethical decision making. Disagreements should be acknowledged and explored to allow students to better understand their own moral values and opinions and those of others. If students are working alone, they might consider whether the decision they chose would be the consensus if people representing all sides of the argument were involved. Reflecting on this may help students notice their own implicit biases that may shape their decisions.
- Evaluate – In the final step, students will evaluate if both the process and final decision are fair. They should consider if it was unfair to any individuals (human and non-human) and to what degree that unfairness was detrimental. If students feel that any aspect was significantly unfair, they should then consider what they could do to mitigate the inequitable outcome.
Worksheet activities to guide the ABCDE method:

